近日,北京市发展和改革委员会、河北省发展和改革委员会、四川省能源局均发布《关于组织开展国家级能源领域氢能试点申报工作的通知》。
北京市指出,请各单位按照国家能源局通知相关要求,围绕氢能“制储输用”全链条,组织项目业主单位开展项目试点申报(项目以单一试点方向为主,已履行相关审批、核准或备案手续,并具备开工建设相关要素保障条件),结合区域发展实际单独或联合相关区开展区域试点申报(覆盖区不超过3个),项目和区域试点原则上在3年内建成投产或完成试点任务。相关推荐材料请于2025年7月4日前报送北京市发展和改革委员会。
河北省指出,请各市高度重视,抓紧组织域内相关单位按照申报指南方向和要求,整合优势资源,积极申报试点,对推荐试点的申报材料进行严格把关。项目和区域试点原则上在3年内建成投产或完成试点任务。申报单位要严格按照国家试点工作通知中的申报流程、申报资格、申报方式等相关要求进行梳理准备,严禁弄虚作假。请于2025年7月8日前报送河北省发展和改革委员会。
四川省指出,四川省氢气来源丰富、产业链较为完备、应用示范场景广阔,具有良好的试点示范基础。请各单位对照国家试点申报的有关要求,积极申报,并于7月7日前将申报材料送省能源局综合处。四川省能源局将委托第三方机构组织开展评审工作。
政策全文如下:

北京市发展和改革委员会关于组织开展能源领域氢能试点申报工作的通知
京发改〔2025〕937号
各区发展改革委、北京经济技术开发区管委会:
我委收到《国家能源局综合司关于组织开展能源领域氢能试点工作的通知》(国能综通科技〔2025〕91号,见附件),现启动能源领域氢能项目试点和区域试点申报工作。请各单位按照国家能源局通知相关要求,围绕氢能“制储输用”全链条,组织项目业主单位开展项目试点申报(项目以单一试点方向为主,已履行相关审批、核准或备案手续,并具备开工建设相关要素保障条件),结合区域发展实际单独或联合相关区开展区域试点申报(覆盖区不超过3个),项目和区域试点原则上在3年内建成投产或完成试点任务。
请各单位组织相关项目和区域规范填写试点申请表和申请报告(附件内含相关申报表格和申请报告参考大纲),确保相关材料真实、准确、完整,能够充分展示试点项目和区域的优势和潜力。相关推荐材料请于2025年7月4日前报送我委(纸质版4套邮寄至我委,电子版1套发送联系人邮箱:jianghl@fgw.beijing.gov.cn),我委对材料审核后按国家相关要求择优推荐。
凡是在项目申报过程中有违纪违法行为的,一律不予受理评审,有关问题线索按照规定移送相关部门进行处理。
特此通知。
附件:《国家能源局综合司关于组织开展能源领域氢能试点工作的通知》(国能综通科技〔2025〕91号)
北京市发展和改革委员会
2025年6月13日
(联系人:能源处 姜老师; 联系电话:55590577)




























关于组织申报国家能源领域氢能试点工作的通知
各市(含定州、辛集市)发展改革委(局),张家口市能源局,雄安新区改革发展局,有关单位:
近日,国家能源局印发《关于组织开展能源领域氢能试点工作的通知》,现转发给你们,请按照国家能源局通知要求,抓紧组织做好试点申报工作(详见https://www.nea.gov.cn/20250610/472b12c43f534aab9a95de81034dcd92/c.html)。现将有关事项通知如下。
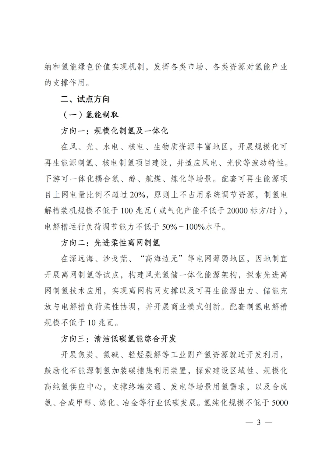
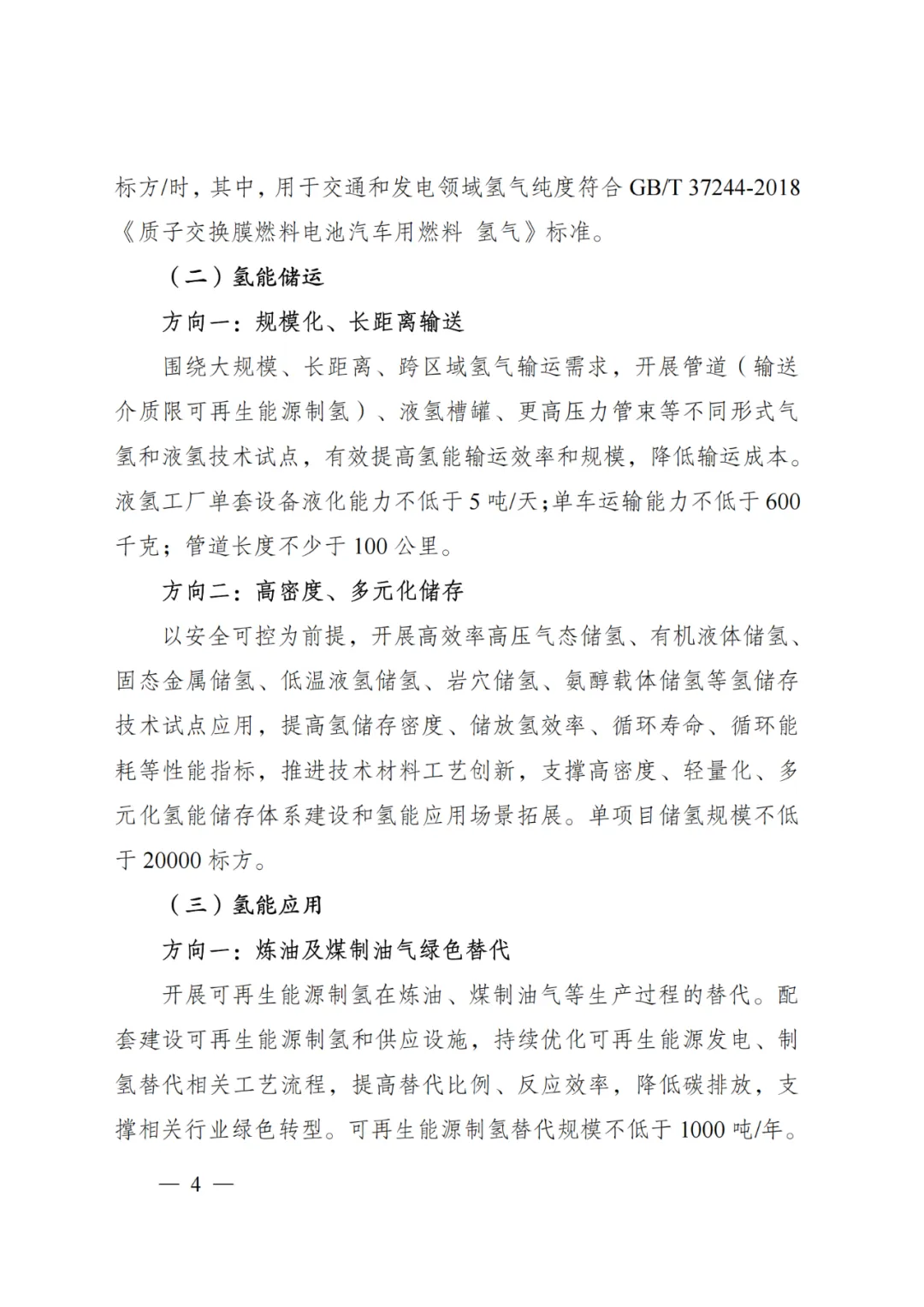
一、本次试点申报括项目试点和区域试点两种形式。试点方向包括氢能制取、氢能储运、氢能应用和共性支撑4个领域和规模化制氢及一体化、先进柔性离网制氢等11个细化方向。
二、项目试点,由业主单位进行申报,以单一试点方向为主,相关项目原则上应已完成核准、备案等工作;由市级能源主管部门推荐报送,推荐名单按优先级排序,业主单位是央企下属单位的项目,应附所属央企总部项目支持意见函。
三、区域试点,为增强申报竞争力,扩大试点覆盖面,应由牵头城市联合1或2个城市进行联合申报,可统筹组织实施相关项目,覆盖氢能“制储输用”多个试点方向;由牵头城市能源主管部门组织申报,应附覆盖城市能源主管部门联合申报意见函。
四、请各市高度重视,抓紧组织域内相关单位按照申报指南方向和要求,整合优势资源,积极申报试点,对推荐试点的申报材料进行严格把关。项目和区域试点原则上在3年内建成投产或完成试点任务。
五、申报单位要严格按照国家试点工作通知中的申报流程、申报资格、申报方式等相关要求进行梳理准备,严禁弄虚作假。
六、试点申报材料(纸质版3套、电子版光盘2张)和市级推荐函(一式一份)请于2025年7月8日前报送我委,电子版申报材料请各市氢能主管部门通过全国氢能信息平台同步报送,我委将作为推荐单位于2025年7月15日前完成组织推荐。
联系方式:0311-88600041 18630163666
河北省发展和改革委员会
2025年6月16日

四川省能源局关于组织开展国家级能源领域氢能试点申报工作的通知
各市(州)发展改革委、能源主管部门,有关能源企业:
为进一步创新氢能管理模式,探索氢能产业多元化发展路径,国家能源局聚焦氢能“制储输用”全链条发展开展能源领域氢能试点工作。
我省氢气来源丰富、产业链较为完备、应用示范场景广阔,具有良好的试点示范基础。请各单位对照国家试点申报的有关要求,积极申报,并于7月7日前将申报材料送省能源局综合处。我们将委托第三方机构组织开展评审工作。
邮寄地址:成都市锦江区滨江东路156号发展大厦
联系邮箱:scnyzhc@163.com
联系电话:028—86705656,18802886701
附件:国家能源局综合司关于组织开展能源领域氢能试点工作的通知
四川省能源局
2025年6月16日

























【来源:北京市发改委、河北省发改委、四川省发改委】
在此仅作为分享交流/参考之用,版权归原作者所有,如有侵权,请给我们留言作删除。

氢科技博览会自创办以来已成功举办九届,第十届广州国际氢科技产业博览会也已定档,将于2026年5月13日-15日在广州·琶洲举办。
氢分子在健康、医疗、农业、能源等领域的应用发展方兴未艾,为氢产品企业带来了前所未有的发展机遇。在这个充满变革与创新的时代,谁能率先把握氢分子应用的脉搏,谁就能在市场竞争中抢占先机。氢科技博览会组委诚挚地邀请广大氢产品企业积极参与到这场氢产业的盛宴中来,共同探索氢分子在各领域的无限可能,携手共创氢产业的美好未来。
无论您是专注于氢产品研发、生产,还是在市场推广、应用服务等方面具有优势,都能在这场盛会中找到属于自己的舞台。让我们齐聚一堂,交流经验,共享资源,共同推动氢产业的蓬勃发展!期待在展会上与您相见,一同开启氢产业的辉煌篇章!
此外,HST第九届广州氢科技博览会子项目2025暨广东国际氢科技产业博览会也将在2025年10月22-24日于佛山南海-樵山文化中心A1二层氢科技展区举办。欢迎各位氢企联系咨询!
参展联系:13342893767(微信同)